28 marca 2025
Ransomware Remediation i AI Advisor w ESET
Rozwiązanie Ransomware Remediation zapewnia funkcję cofania skutków ataku ransomware i przywracanie plików z bezpiecznych kopii zapasowych. Moduł ESET Cloud Office Security został rozbudowany o ochronę przed spoofingiem i homoglifami, znacząco poprawiając bezpieczeństwo poczty e-mail. ESET rozszerza dostępność AI Advisor dla klientów EDR/XDR jednocześnie ulepszając jego wydajność.
Wraz z rosnącą złożonością ataków ransomware, cyberprzestępcy starają się osłabić niemal wszystkie aspekty bezpieczeństwa i stabilności biznesowej. Jedną z powszechnie wykorzystywanych metod jest szyfrowanie danych, które uniemożliwia użytkownikowi dostęp do urządzenia oraz zapisanych na nim informacji. Ataki tego typu prowadzą do kosztownych zakłóceń w funkcjonowaniu organizacji, często zmuszając je do opłacenia okupu za odszyfrowanie danych. Cyberprzestępcy często celują także w kopie zapasowe systemów, takie jak Volume Shadow Copy, natychmiast je usuwając lub uszkadzając. W rezultacie odzyskanie danych staje się niemal niemożliwe, co znacząco zwiększa koszty usuwania skutków ataku.
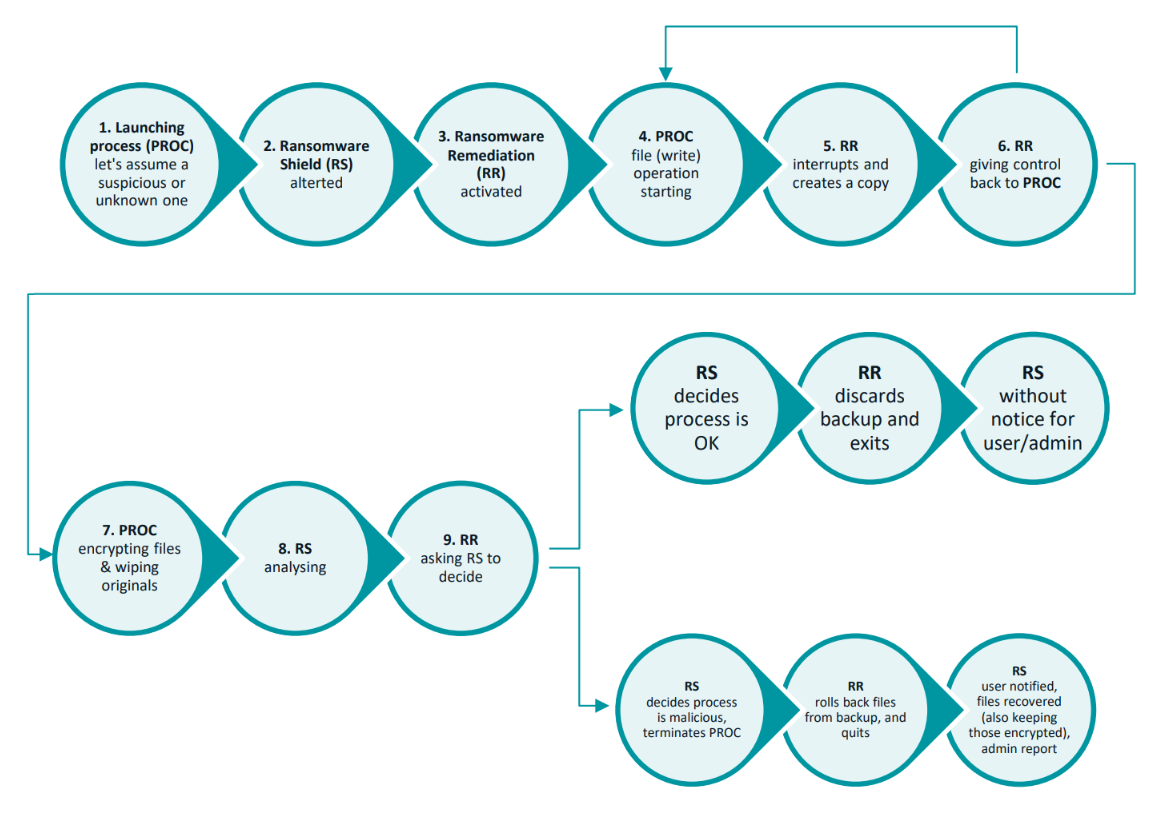
Opierając się na technologii ESET LiveSense, rozwiązanie Ransomware Remediation działa równolegle z funkcją Ransomware Shield, natychmiast tworząc kopie zapasowe, aż do potwierdzenia przez system, czy podejrzana aktywność jest szkodliwa. Jeśli zagrożenie jest prawdziwe, Ransomware Shield zatrzymuje szkodliwy proces i przywraca pliki z nowych, bezpiecznych kopii zapasowych. W przypadku, gdy aktywność zostanie uznana za nieszkodliwą, kopie te są usuwane. W odróżnieniu od innych rozwiązań, Ransomware Remediation posiada własny, chroniony obszar pamięci na dysku, którego atakujący nie mogą zmienić, uszkodzić ani usunąć. Dzięki temu rozwiązaniu eliminowana jest jedna z największych słabości standardowych kopii zapasowych podczas ataku ransomware. Funkcja Ransomware Remediation jest bezpłatnym dodatkiem dla klientów korzystających z pakietów ESET PROTECT Advanced i wyższych, dostępnych dla systemów opartych na Windows.

Proces naprawczy ESET Ransomware Remediation
Aktualizacje zabezpieczeń poczty elektronicznej oraz AI Advisor
Moduł ESET Cloud Office Security został rozbudowany o ochronę przed spoofingiem oraz homoglifami, zapobiegając próbom podszywania się pod zaufane źródła i wykrywając domeny lub adresy URL celowo modyfikowane poprzez zastępowanie liter z innych alfabetów. Ponadto moduł ten oferuje teraz funkcję szybkiego wycofywania oraz poddawania kwarantannie podejrzanych wiadomości e-mail. Nowe pulpity zostały wizualnie odświeżone, oferując w pełni konfigurowalne zakładki i komponenty dopasowane do indywidualnych potrzeb użytkownika.
ESET rozszerzył również dostępność funkcji AI Advisor dla klientów EDR/XDR, korzystających z subskrypcji ESET PROTECT Enterprise oraz ESET PROTECT Elite. Dzięki inwestycjom w AI organizacje zyskują dostęp do porad na poziomie SOC, wspierając analityków bezpieczeństwa w ich codziennej pracy. W przeciwieństwie do innych dostępnych na rynku narzędzi oraz typowych asystentów generatywnych AI skupionych na funkcjach administracyjnych czy zarządzaniu urządzeniami, ESET AI Advisor płynnie integruje się z operacyjną działalnością analityków bezpieczeństwa. To rozwiązanie przełomowe dla organizacji z ograniczonymi zasobami IT, chcących korzystać z zaawansowanych rozwiązań XDR i analizy zagrożeń.
Kliknij, aby dowiedzieć się więcej na temat ESET AI Advisor:
Kliknij, aby dowiedzieć się więcej na temat ESET PROTECT Platform lub ESET Cloud Office Security

Bartosz Różalski
senior product manager ESET
Podobne wpisy:
Polecane wydarzenia: